大学 科 系

世界名校留学特殊通道 马来西亚十所外国大学分校你一定要知道 马来西亚头条
大學科系選擇難題該怎麼解 背景知識 線索蒐集與獨立思考是你的最佳武器 Pansci 泛科學

2020中国大学12大学科门类排行榜全新出炉 手机新浪网


2020中国大学12大学科门类排行榜全新出炉 手机新浪网
2018全球专业排名发布 剑桥大学全球表现最佳 皇艺艺术设计类排名第一
中国cs专业大学排行榜cs 专业比较好的大学有哪些 排行榜之家
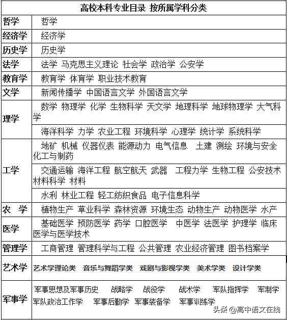
帮你了解大学所有专业 大学专业一览表 本科都有哪些专业 大学专业网

清华大学2012年毕业本科生专业 人数情况表 清华大学学生职业发展指导中心

科系比一比选校选系不会错

武汉大学最强的专业 排名全国第一 力压清华 录取分低 知乎
3
0 Response to "大学 科 系"
Post a Comment